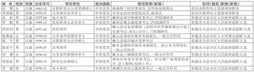
为了加强对干部选拔工作的监督,提高识别和任用干部的准确程度,现对市委常委会议研究决定的下列11名拟任人选进行任前公示:
欢迎广大干部群众反映和举报拟任人选思想作风、道德品质、工作能力、廉政勤政、在民主推荐中是否有拉票行为等方面的情况和问题。举报人可以通过信函举报、电话举报或到受理举报地当面举报。凡来信或来电举报者,应签署或告知本人真实姓名和工作单位;来访者要说明真实身份和单位,反映情况后要在来访情况登记表上签名。所举报的问题,必须真实、准确,内容尽量具体详细,并尽可能提供有关调查核实线索。严禁借机造谣中伤,串联诬告。举报人将受到严格的保护。
受理举报时间:2024年5月27日至2024年6月3日(五个工作日)
受理举报单位:衡阳市委组织部干部监督科(举报中心)
受理地点:衡阳市高新区延安路22号市委大院二办公楼
专用举报电话:0734-12380、17773420790(仅限受理短信举报)
举报网址:http://www.hyzhdj.gov.cn
邮政编码:421001
中共衡阳市委组织部
2024年5月27日
